WebToDate/Neveřejná část/Začínáme
Základní principy
Než začnete pracovat s modulem Neveřejná část, je doporučeno mít nastavený a připravený modul Registrace a personalizace, a to zejména stránku pro Přihlášení.
V modulu se definují pravidla, která obsahují kritéria pro rozlišení veřejných a neveřejných objektů (zpráv, stránek, souborů). Postupuje se následujícím způsobem:
- Nadefinuje se obecně jedno nebo více pravidel. Jedná se v podstatě o uložená výběrová kritéria typu "položka je z kategorie xxx a publikace yyy".
- Nadefinuje se, která z těchto pravidel se mají použít pro rozlišení toho, zda je položka veřejně přístupná či nikoliv. Pokud jsme tedy definovali pravidlo "položka je z kategorie xxx a publikace yyy", zde definujeme v podstatě to, že "pokud je položka z kategorie xxx a publikace yyy, položka není veřejně přístupná".
- Nadefinujeme, které skupiny uživatelů mají přístup ke kterému okruhu položek z těch, které byly v předchozím kroku označeny za veřejně nepřístupné. To znamená, že když skupině A uživatelů registrovaných v modulu Registrace a personalizace přiřadíme opět pravidlo "položka je z kategorie xxx a publikace yyy", znamená to, že tito uživatelé ze skupiny A ke zprávám této charakteristiky mají přístup.
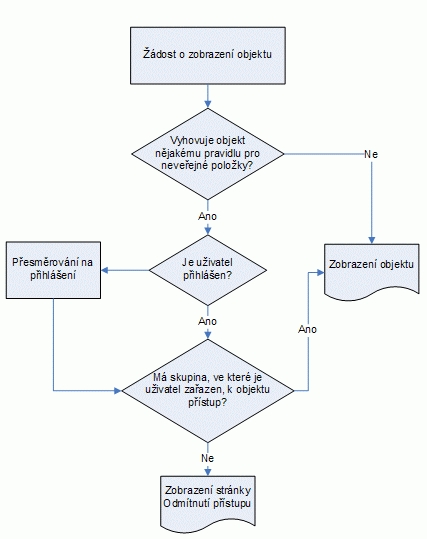
Vyhodnocování přístupu provádí modul dynamicky ve chvíli pokusu o zobrazení položky na veřejně přístupné části webové prezentace. Tento proces znázorňuje následující diagram.

Ve chvíli, kdy je na server zaslána žádost o zobrazení položky (zprávy apod.) a modul Neveřejná část je aktivní, znamená to:
- Podle pravidel Neveřejné zprávy se zjišťuje, zda je položka přístupná všem anonymním uživatelům nebo nikoliv. Pokud položka nevyhovuje žádnému zde nastavenému pravidlu, je přístupná komukoliv a rovnou se zobrazí.
- Ověřuje se přístup daného uživatele. Pokud je zjištěno, že položka není veřejná a uživatel není přihlášen, musí se přihlásit, teprve pak se pokračuje dál.
- Mohou nastat dva případy. Buď je přihlášený uživatel ve skupině uživatelů, která má k položce přístup, pak se položka zobrazí. Nebo je uživatel sice úspěšně přihlášen, ale je ve skupině, která nemá přístup k dané položce, pak je přesměrován na stránku, která je v nastavení modulu označena jako Odmítnutí přístupu.
První kroky
V pravé řadě nastavte v předvolbách modulu způsob autentifikace. V nabídce Administrace – Předvolby zvolte interní a formulář uložte.

Samotný začátek práce s modulem Neveřejná část spočívá v přípravě stránky Odmítnutí přístupu v administraci modulu, která návštěvníka stránek upozorňuje na fakt, že není buď přihlášen, nebo že nemá dostatečná práva k zobrazení požadované stránky. Tuto stránku připravte jako jakoukoliv jinou staticky generovanou stránku WebToDate a pak ji v tomto nastavení vyberte.
Dalším logickým krokem je příprava pravidel definující, které zprávy budou neveřejné. Je vhodné si v tento okamžik rozmyslet, nakolik složité členění neveřejných zpráv potřebujete. Pokud počítáte pouze se dvěmi stavy zpráv (veřejné a neveřejné), stačí pouze jedno jednoduché pravidlo. Pokud ale máte různé úrovně uživatelů, kteří mají přistupovat k odlišným dokumentům, je třeba na toto myslet a pravidel udělat více. Pravidla si nastavíte v položce Pravidla.
Připravená pravidla poté umístíte do aktivního či neaktivního stavu. Toto provedete v položce Neveřejné zprávy zařazením pravidla do boxu Použitá pravidla, respektive Ostatní pravidla. Pokud chcete mít nějaké pravidlo dočasně neaktivní, tzn. zpráva se má zobrazovat na stránkách bez omezení, umístíte pravidlo od boxu Ostatní pravidla.
Jako poslední krok zbývá v položce Uživatelé přiřadit jednotlivá pravidla konkrétním skupinám uživatelů (tyto skupiny se vytváří a spravují v modulu Registrace a personalizace). Každé pravidlo může být přiřazeno i ve více skupinách.