Soubor:Poradnyarozhovory-oproduktu-img001.png
Z WebToDate
Poradnyarozhovory-oproduktu-img001.png (390 × 390 pixelů, velikost souboru: 15 KB, MIME typ: image/png)
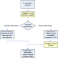
Poradny a rozhovory - schéma zpracování dotazů v jedné poradně
Historie souboru
Kliknutím na datum a čas se zobrazí tehdejší verze souboru.
| Datum a čas | Náhled | Rozměry | Uživatel | Komentář | |
|---|---|---|---|---|---|
| současná | 10. 8. 2009, 13:29 | 390 × 390 (15 KB) | Bajkvl (diskuse | příspěvky) | Category:WebToDate 4.1 Poradny a rozhovory Poradny a rozhovory - schéma zpracování dotazů v jedné poradně |
Tento soubor nemůžete přepsat.
Využití souboru
Tento soubor používá následující stránka:
